Модуль «MDR и управление технической документацией в капитальном строительстве» для системы Pilot-ICE/Pilot-BIM состоит из преднастроенной схемы данных и набора подключаемых клиентских расширений, которые содержат функционал по работе с: MDR, TRM, CRS, пакетной загрузкой и выгрузкой документации с файлами, матрицами дистрибуции и работе с шаблонами.
Модули расширения предполагают наличие в схеме данных предопределённых типов, атрибутов и связей, поставляемых вместе с файлом конфигурации схемы данных. Если вы работаете с базой данных с другой ранее примененной конфигурацией, убедитесь, что они совместимы. Рекомендуем проводить установку и проверку совместимости на отдельном стенде. Для начала, полностью выгрузите свою конфигурацию и сделайте резервную копию БД, и только после этого - импортируйте конфигурацию БД, поставляемую вместе с модулем. При установке модуля следуйте указаниям, описанным в руководстве администратора.
Для работы с модулями расширения воспользуйтесь шагами, описанными в руководстве пользователя.
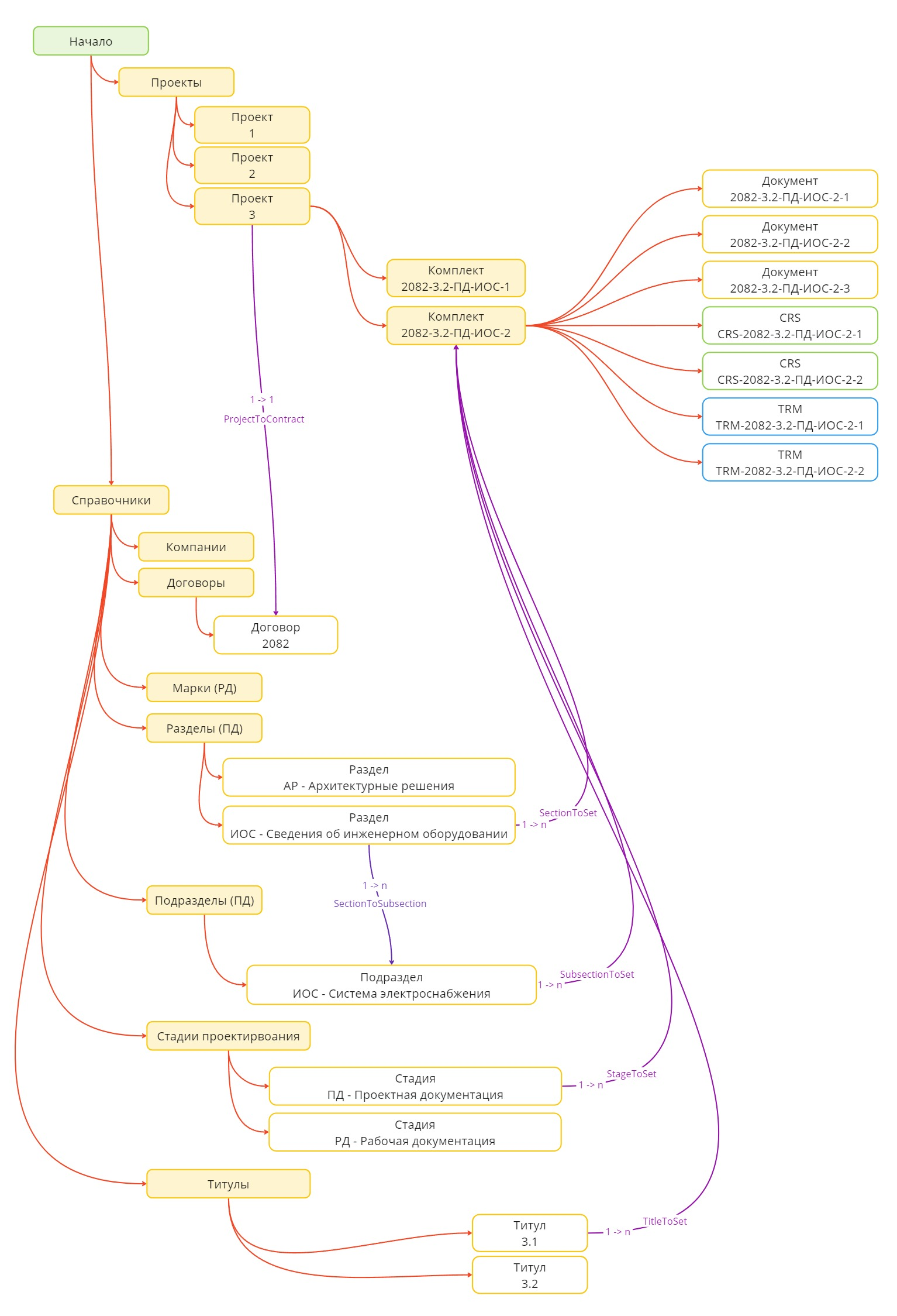
Если в вашей компании ещё нет определённой устоявшейся методологии по работе с комплектами документации, то мы рекомендуем использовать указанную ниже схему (иными словами, эта схема данных - не обязательна, но рекомендована нами для максимального удобной работы с MDR). Такая схема организации данных позволяет максимально упростить управление инженерно-технической документацией и, в то же время, получить максимальную выгоду от работы с MDR. Согласно данной методологии, существует Проект, который состоит из комплектов документации. Комплект документации содержит в себе документы, а также может содержать листы замечаний к документам, трансмитталы. Документ содержит в себе файлы и замечания.

Рис. 1. Схема организации данных в Pilot
Имена типов объектов и имена атрибутов в БД не могут быть изменены, но отображаемые имена могут быть изменены Администратором системы Pilot согласно принятым терминам организации.